discuss@lists.openscad.org

OpenSCAD general discussion Mailing-list

View all threads

loop question

KE
Karl Exler
Fri, Apr 7, 2023 7:46 AM

If i want to place 4 pieces of something (e.g a cylinder) in a square

A=-4,0
B=4,0
C=4,6
D=-4,6

How can I put those 4 coordinates into a "for-loop" ? Can I define those
for as an array, which is operated one by one?
Many thanks
Karl

If i want to place 4 pieces of something (e.g a cylinder) in a square A=-4,0 B=4,0 C=4,6 D=-4,6 How can I put those 4 coordinates into a "for-loop" ? Can I define those for as an array, which is operated one by one? Many thanks Karl
W
Whosawhatsis
Fri, Apr 7, 2023 7:52 AM

You could do the following:

for(coord = [[-4,0], [4,0], [4,6], [-4,6]]) translate(coord)

Personally, I would be more likely to do something like:

for(x = [-4, 4], y = [0, 6]) translate([x, y])
On Apr 7, 2023 at 00:47 -0700, Karl Exler karl.exler@meinklang.cc, wrote:

If i want to place 4 pieces of something (e.g a cylinder) in a square

A=-4,0
B=4,0
C=4,6
D=-4,6

How can I put those 4 coordinates into a "for-loop" ? Can I define those
for as an array, which is operated one by one?
Many thanks
Karl


OpenSCAD mailing list
To unsubscribe send an email to discuss-leave@lists.openscad.org

You could do the following: for(coord = [[-4,0], [4,0], [4,6], [-4,6]]) translate(coord) Personally, I would be more likely to do something like: for(x = [-4, 4], y = [0, 6]) translate([x, y]) On Apr 7, 2023 at 00:47 -0700, Karl Exler <karl.exler@meinklang.cc>, wrote: > If i want to place 4 pieces of something (e.g a cylinder) in a square > > A=-4,0 > B=4,0 > C=4,6 > D=-4,6 > > How can I put those 4 coordinates into a "for-loop" ? Can I define those > for as an array, which is operated one by one? > Many thanks > Karl > > _______________________________________________ > OpenSCAD mailing list > To unsubscribe send an email to discuss-leave@lists.openscad.org
NH
nop head
Fri, Apr 7, 2023 7:52 AM

Those are only ordinates, not coordinates.

Assuming the first two are x and the second two y,

for(x = [A, B], y = [C, D]) translate([x,y]) cylinder();

On Fri, 7 Apr 2023 at 08:47, Karl Exler karl.exler@meinklang.cc wrote:

If i want to place 4 pieces of something (e.g a cylinder) in a square

A=-4,0
B=4,0
C=4,6
D=-4,6

How can I put those 4 coordinates into a "for-loop" ? Can I define those
for as an array, which is operated one by one?
Many thanks
Karl


OpenSCAD mailing list
To unsubscribe send an email to discuss-leave@lists.openscad.org

Those are only ordinates, not coordinates. Assuming the first two are x and the second two y, for(x = [A, B], y = [C, D]) translate([x,y]) cylinder(); On Fri, 7 Apr 2023 at 08:47, Karl Exler <karl.exler@meinklang.cc> wrote: > If i want to place 4 pieces of something (e.g a cylinder) in a square > > A=-4,0 > B=4,0 > C=4,6 > D=-4,6 > > How can I put those 4 coordinates into a "for-loop" ? Can I define those > for as an array, which is operated one by one? > Many thanks > Karl > > _______________________________________________ > OpenSCAD mailing list > To unsubscribe send an email to discuss-leave@lists.openscad.org >
W
Whosawhatsis
Fri, Apr 7, 2023 7:56 AM

I assume what he meant was:

A=[-4,0]
B=[4,0]
C=[4,6]
D=[-4,6]
On Apr 7, 2023 at 00:54 -0700, nop head nop.head@gmail.com, wrote:

Those are only ordinates, not coordinates.

Assuming the first two are x and the second two y,

for(x = [A, B], y = [C, D]) translate([x,y]) cylinder();

On Fri, 7 Apr 2023 at 08:47, Karl Exler karl.exler@meinklang.cc wrote:

If i want to place 4 pieces of something (e.g a cylinder) in a square

A=-4,0
B=4,0
C=4,6
D=-4,6

How can I put those 4 coordinates into a "for-loop" ? Can I define those
for as an array, which is operated one by one?
Many thanks
Karl


OpenSCAD mailing list
To unsubscribe send an email to discuss-leave@lists.openscad.org


OpenSCAD mailing list
To unsubscribe send an email to discuss-leave@lists.openscad.org

I assume what he meant was: A=[-4,0] B=[4,0] C=[4,6] D=[-4,6] On Apr 7, 2023 at 00:54 -0700, nop head <nop.head@gmail.com>, wrote: > Those are only ordinates, not coordinates. > > Assuming the first two are x and the second two y, > > for(x = [A, B], y = [C, D]) translate([x,y]) cylinder(); > > > On Fri, 7 Apr 2023 at 08:47, Karl Exler <karl.exler@meinklang.cc> wrote: > > > If i want to place 4 pieces of something (e.g a cylinder) in a square > > > > > > A=-4,0 > > > B=4,0 > > > C=4,6 > > > D=-4,6 > > > > > > How can I put those 4 coordinates into a "for-loop" ? Can I define those > > > for as an array, which is operated one by one? > > > Many thanks > > > Karl > > > > > > _______________________________________________ > > > OpenSCAD mailing list > > > To unsubscribe send an email to discuss-leave@lists.openscad.org > _______________________________________________ > OpenSCAD mailing list > To unsubscribe send an email to discuss-leave@lists.openscad.org
SP
Sanjeev Prabhakar
Fri, Apr 7, 2023 7:59 AM

This is simple

A=[-4,0];
B=[4,0];
C=[4,6];
D=[-4,6];

for(i=[A,B,C,D])translate(i)cylinder();

On Fri, 7 Apr 2023 at 13:16, Karl Exler karl.exler@meinklang.cc wrote:

If i want to place 4 pieces of something (e.g a cylinder) in a square

A=-4,0
B=4,0
C=4,6
D=-4,6

How can I put those 4 coordinates into a "for-loop" ? Can I define those
for as an array, which is operated one by one?
Many thanks
Karl


OpenSCAD mailing list
To unsubscribe send an email to discuss-leave@lists.openscad.org

This is simple A=[-4,0]; B=[4,0]; C=[4,6]; D=[-4,6]; for(i=[A,B,C,D])translate(i)cylinder(); On Fri, 7 Apr 2023 at 13:16, Karl Exler <karl.exler@meinklang.cc> wrote: > If i want to place 4 pieces of something (e.g a cylinder) in a square > > A=-4,0 > B=4,0 > C=4,6 > D=-4,6 > > How can I put those 4 coordinates into a "for-loop" ? Can I define those > for as an array, which is operated one by one? > Many thanks > Karl > > _______________________________________________ > OpenSCAD mailing list > To unsubscribe send an email to discuss-leave@lists.openscad.org >
NH
nop head
Fri, Apr 7, 2023 8:09 AM

Must be going blind I read the commas as points. My excuse is I am in Spain
ATM, where they do use commas as points.

On Fri, 7 Apr 2023 at 09:00, Sanjeev Prabhakar sprabhakar2006@gmail.com
wrote:

This is simple

A=[-4,0];
B=[4,0];
C=[4,6];
D=[-4,6];

for(i=[A,B,C,D])translate(i)cylinder();

On Fri, 7 Apr 2023 at 13:16, Karl Exler karl.exler@meinklang.cc wrote:

If i want to place 4 pieces of something (e.g a cylinder) in a square

A=-4,0
B=4,0
C=4,6
D=-4,6

How can I put those 4 coordinates into a "for-loop" ? Can I define those
for as an array, which is operated one by one?
Many thanks
Karl


OpenSCAD mailing list
To unsubscribe send an email to discuss-leave@lists.openscad.org


OpenSCAD mailing list
To unsubscribe send an email to discuss-leave@lists.openscad.org

Must be going blind I read the commas as points. My excuse is I am in Spain ATM, where they do use commas as points. On Fri, 7 Apr 2023 at 09:00, Sanjeev Prabhakar <sprabhakar2006@gmail.com> wrote: > This is simple > > A=[-4,0]; > B=[4,0]; > C=[4,6]; > D=[-4,6]; > > for(i=[A,B,C,D])translate(i)cylinder(); > > On Fri, 7 Apr 2023 at 13:16, Karl Exler <karl.exler@meinklang.cc> wrote: > >> If i want to place 4 pieces of something (e.g a cylinder) in a square >> >> A=-4,0 >> B=4,0 >> C=4,6 >> D=-4,6 >> >> How can I put those 4 coordinates into a "for-loop" ? Can I define those >> for as an array, which is operated one by one? >> Many thanks >> Karl >> >> _______________________________________________ >> OpenSCAD mailing list >> To unsubscribe send an email to discuss-leave@lists.openscad.org >> > _______________________________________________ > OpenSCAD mailing list > To unsubscribe send an email to discuss-leave@lists.openscad.org >
SP
Sanjeev Prabhakar
Fri, Apr 7, 2023 8:43 AM

😂

On Fri, 7 Apr, 2023, 1:40 pm nop head, nop.head@gmail.com wrote:

Must be going blind I read the commas as points. My excuse is I am in
Spain ATM, where they do use commas as points.

On Fri, 7 Apr 2023 at 09:00, Sanjeev Prabhakar sprabhakar2006@gmail.com
wrote:

This is simple

A=[-4,0];
B=[4,0];
C=[4,6];
D=[-4,6];

for(i=[A,B,C,D])translate(i)cylinder();

On Fri, 7 Apr 2023 at 13:16, Karl Exler karl.exler@meinklang.cc wrote:

If i want to place 4 pieces of something (e.g a cylinder) in a square

A=-4,0
B=4,0
C=4,6
D=-4,6

How can I put those 4 coordinates into a "for-loop" ? Can I define those
for as an array, which is operated one by one?
Many thanks
Karl


OpenSCAD mailing list
To unsubscribe send an email to discuss-leave@lists.openscad.org


OpenSCAD mailing list
To unsubscribe send an email to discuss-leave@lists.openscad.org


OpenSCAD mailing list
To unsubscribe send an email to discuss-leave@lists.openscad.org

😂 On Fri, 7 Apr, 2023, 1:40 pm nop head, <nop.head@gmail.com> wrote: > Must be going blind I read the commas as points. My excuse is I am in > Spain ATM, where they do use commas as points. > > On Fri, 7 Apr 2023 at 09:00, Sanjeev Prabhakar <sprabhakar2006@gmail.com> > wrote: > >> This is simple >> >> A=[-4,0]; >> B=[4,0]; >> C=[4,6]; >> D=[-4,6]; >> >> for(i=[A,B,C,D])translate(i)cylinder(); >> >> On Fri, 7 Apr 2023 at 13:16, Karl Exler <karl.exler@meinklang.cc> wrote: >> >>> If i want to place 4 pieces of something (e.g a cylinder) in a square >>> >>> A=-4,0 >>> B=4,0 >>> C=4,6 >>> D=-4,6 >>> >>> How can I put those 4 coordinates into a "for-loop" ? Can I define those >>> for as an array, which is operated one by one? >>> Many thanks >>> Karl >>> >>> _______________________________________________ >>> OpenSCAD mailing list >>> To unsubscribe send an email to discuss-leave@lists.openscad.org >>> >> _______________________________________________ >> OpenSCAD mailing list >> To unsubscribe send an email to discuss-leave@lists.openscad.org >> > _______________________________________________ > OpenSCAD mailing list > To unsubscribe send an email to discuss-leave@lists.openscad.org >
KE
karl.exler@meinklang.cc
Fri, Apr 7, 2023 8:49 AM

both solutions are great. Many many thanks!
Karl

Am 7. April 2023 09:59:19 MESZ schrieb Sanjeev Prabhakar sprabhakar2006@gmail.com:

This is simple

A=[-4,0];
B=[4,0];
C=[4,6];
D=[-4,6];

for(i=[A,B,C,D])translate(i)cylinder();

On Fri, 7 Apr 2023 at 13:16, Karl Exler karl.exler@meinklang.cc wrote:

If i want to place 4 pieces of something (e.g a cylinder) in a square

A=-4,0
B=4,0
C=4,6
D=-4,6

How can I put those 4 coordinates into a "for-loop" ? Can I define those
for as an array, which is operated one by one?
Many thanks
Karl


OpenSCAD mailing list
To unsubscribe send an email to discuss-leave@lists.openscad.org

--
Diese Nachricht wurde von unterwegs gesendet...

both solutions are great. Many many thanks! Karl Am 7. April 2023 09:59:19 MESZ schrieb Sanjeev Prabhakar <sprabhakar2006@gmail.com>: >This is simple > >A=[-4,0]; >B=[4,0]; >C=[4,6]; >D=[-4,6]; > >for(i=[A,B,C,D])translate(i)cylinder(); > >On Fri, 7 Apr 2023 at 13:16, Karl Exler <karl.exler@meinklang.cc> wrote: > >> If i want to place 4 pieces of something (e.g a cylinder) in a square >> >> A=-4,0 >> B=4,0 >> C=4,6 >> D=-4,6 >> >> How can I put those 4 coordinates into a "for-loop" ? Can I define those >> for as an array, which is operated one by one? >> Many thanks >> Karl >> >> _______________________________________________ >> OpenSCAD mailing list >> To unsubscribe send an email to discuss-leave@lists.openscad.org >> -- Diese Nachricht wurde von unterwegs gesendet...
KE
Karl Exler
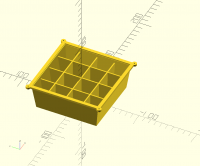
Fri, Apr 14, 2023 1:58 PM

I am a bit proud about this solution marked in red ;-)

Karl

include <bosl2/std.scad>
$fn=100;
L=175;
H=45;
f=1.08;
f2=0.7;
A=[-L/2f2,-L/2f2,Hf];
B=[L/2
f2,-L/2f2,Hf];
C=[L/2f2,L/2f2,Hf];
D=[-L/2
f2,L/2f2,Hf];

u=32;
w=[-u,-u];
x=[-u,u,0];
y=[u,-u];
z=[u,u];
j=[0,0];

schale();
zw();

module schale()
{
for(a=[j,w,x,y,z]) translate(a) color ("red") cylinder(h=7,r1=4,r2=6,$fn=4);
//prismoid(30,20 , rounding=1, h=5

translate([0,0,-6.8])
difference()
    {

        union()
        {
            rotate([0,0,-45])
            resize([L,L,H])
            rotate_extrude($fn=4)
            translate([-35.8,0,0])
            import("anpflanzschale.svg");

            for(i=[A,B,C,D]) translate(i)  cylinder(r=4,h=3.3);
        }

    for(i=[A,B,C,D]) translate(i) cylinder(r=0.9,h=5.3);
    }
}

module zw()
{
ydistribute(spacing=30){
    color("green") Zwischenwand();
    color("green") Zwischenwand();
    color("green") Zwischenwand();
    }
 xdistribute(spacing=30){
    color("blue") rotate([0,0,90]) Zwischenwand();
    color("blue") rotate([0,0,90]) Zwischenwand();
    color("blue") rotate([0,0,90]) Zwischenwand();
    }
 }

module Zwischenwand()
   {
    rot([180,0,0], cp=[0,0,12]) prismoid(size1=[110,1.8],
size2=[103,1.5], h=30,center=true);
    };
//

I am a bit proud about this solution marked in red ;-) Karl include <bosl2/std.scad> $fn=100; L=175; H=45; f=1.08; f2=0.7; A=[-L/2*f2,-L/2*f2,H*f]; B=[L/2*f2,-L/2*f2,H*f]; C=[L/2*f2,L/2*f2,H*f]; D=[-L/2*f2,L/2*f2,H*f]; u=32; w=[-u,-u]; x=[-u,u,0]; y=[u,-u]; z=[u,u]; j=[0,0]; schale(); zw(); module schale() { for(a=[j,w,x,y,z]) translate(a) color ("red") cylinder(h=7,r1=4,r2=6,$fn=4); //prismoid(30,20 , rounding=1, h=5 translate([0,0,-6.8]) difference()     {         union()         {             rotate([0,0,-45])             resize([L,L,H])             rotate_extrude($fn=4)             translate([-35.8,0,0])             import("anpflanzschale.svg");             for(i=[A,B,C,D]) translate(i)  cylinder(r=4,h=3.3);         }     for(i=[A,B,C,D]) translate(i) cylinder(r=0.9,h=5.3);     } } module zw() { ydistribute(spacing=30){     color("green") Zwischenwand();     color("green") Zwischenwand();     color("green") Zwischenwand();     }  xdistribute(spacing=30){     color("blue") rotate([0,0,90]) Zwischenwand();     color("blue") rotate([0,0,90]) Zwischenwand();     color("blue") rotate([0,0,90]) Zwischenwand();     }  } module Zwischenwand()    {     rot([180,0,0], cp=[0,0,12]) prismoid(size1=[110,1.8], size2=[103,1.5], h=30,center=true);     }; //